
根据《168体育app手机下载有限公司非im体育运动平台采购管理办法》等有关规定,现对168体育app手机下载网络安全服务项目进行询价。
一、项目名称
168体育app手机下载网络安全服务
二、采购方式
询价
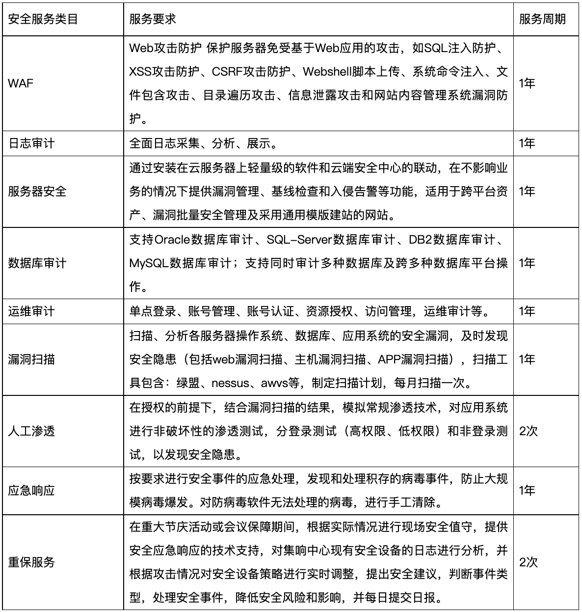
三、采购内容
本次安全服务主要内容如下:

四、服务供应商资质
1、未被“信用中国”(www.creditchina.gov.cn)、中国政府采购网(www.ccgp.gov.cn)列入失信被执行人、重大税收违法案件当事人名单、政府采购严重违法失信行为记录名单。
2、本项目不接受联合体响应(因潜在供应商能独立完成本项目)。
3、具备质量管理体系证书ISO9001、ITSS信息技术服务标准符合性证书、信息技术服务管理体系认证ISO20000、信息安全管理体系认证ISO27001证书的单位优先考虑。
4、2018年1月1日以来,具备和党政机关事业单位签订的安全、灾备类成功案例6个优先考虑。
五、报价要求
1、报价截止时间:2022年5月30日17时30分
2、报价文书:纸质报价文件正本一份
3、报价方式:书面密封报价
4、报价人应在报价文件中说明,拟提供的服务的总价。如果用数字表示的金额与大写的金额不一致时,以大写的金额为准。
5、本项目最高限价25万元。
六、文件寄送地址及联系人
1、寄送地址:杭州市西湖区保俶路宝石山下4弄19号
2、联系人:李先生,0571-85212430
